鞭毛膜蛋白N-糖基化修饰调控鞭毛粘附能力研究取得进展

鞭毛也称纤毛,是指突出在真核细胞表面,基于微管的一类细胞器,广泛分布于原生动物和脊椎动物中,具有运动、感受和分泌功能。在液体中,生物的鞭毛通过摆动来驱动细胞本身或液体的运动。有趣的是,生活在潮湿环境中的原生生物如莱茵衣藻还可以通过滑行(gliding)沿着固体表面运动。莱茵衣藻的滑行分为两个步骤:第一步鞭毛粘附在固体表面上,两根鞭毛形成夹角为180°的构象;第二步鞭毛沿着固体或者半固体的表面滑行,是由鞭毛中的分子马达提供动力。滑行运动可能参与原生生物的营养获取以及趋利避害等生命活动。美国科学家Bloodgood.R.A等人的前期研究表明,与鞭毛滑动有关的主要蛋白(FMG-1B)是糖基化修饰的鞭毛膜蛋白,但是N-糖基化修饰如何参与调控滑行运动以及与分子马达互作的机理仍不清楚。
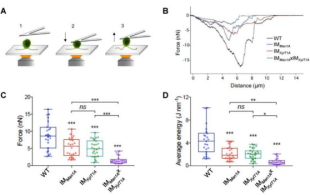
中国科学院水生生物研究所藻类细胞生物学课题组与德国明斯特大学教授Michael Hippler团队合作利用蛋白质组学结合糖组学的方法鉴定出鞭毛膜蛋白发生糖基化的位点以及N-糖基链的组成。研究结果显示在莱茵衣藻三个N-糖基化修饰通路关键酶基因突变体中,鞭毛膜糖蛋白FMG-1B的N-糖基化修饰链结构发生了变化,但是这种异常并未影响蛋白本身在纤毛膜的分布,表明N-糖基化修饰并不影响FMG-1B在鞭毛中的定位。研究人员利用原子力显微镜检测发现,这三株N-糖基化修饰通路突变体的鞭毛粘附力相比野生型均显着下降,尤其是双突突变体(如图1)。此外,还发现当鞭毛内部推动鞭毛滑行运动的反向马达呈抑制状态时鞭毛表面粘附固体基体的粘附力明显增强,说明分子马达给鞭毛滑行运动提供的是反向的推动力,而不是同向的牵引力。
出乎意料的是,在N-糖基化修饰通路突变体中鞭毛滑行速率以及分子马达的运动没有受到影响,说明鞭毛的粘附与鞭毛的滑行并不是完全偶联的,鞭毛的粘附还可能参与其他的生物过程,如生物膜的形成、鞭毛与鞭毛以及鞭毛与其他固体物的相互作用等。该研究不仅建立了精确检测鞭毛滑行运动速率以及在鞭毛滑行运动时鞭毛内部分子马达的运输速率及频率的方法,而且还建立了利用原子力显微镜测定生物表面粘附力的方法。这为进一步研究鞭毛滑行运动机理打下了理论基础。
该研究成果以Altered N-glycan composition impacts flagella mediated adhesion in Chlamydomonas reinhardtii为题在线发表在elife上。该研究得到中德科学基金和国家自然科学基金面上项目的资助。(生物谷Bioon.com)

