不干不净,吃了没病?Cell揭示微生物菌群定植抗性背后的理论依据

病原菌感染在人类和其他生物的整个进化过程中普遍存在,为了对应这一状况,人类不仅免疫系统成功进化获得了针对病原体的先天和适应性记忆的能力,促进宿主对随后感染的更快和更强的应答,而且体内微生物菌群的定植抗性(抵抗病原体定殖的能力)也为病原体的入侵提供了强大的屏障。而其中定植抗性的作用可能受多种机制调控,目前仍不清楚。
近日,来自美国国立卫生研究院的研究团队在《Cell》上发表了题为Infection trains the host for microbiota-enhanced resistance to pathogens的研究成果,发现肠道致病菌感染能“训练”宿主的胆汁酸代谢及其产物肠道内的牛磺酸增加,富集可利用牛磺酸的细菌将其催化为硫化物,从而抑制致病菌的呼吸作用,增强菌群的定植抗性。
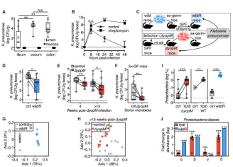
前期研究发现,野生小鼠面对感染比实验室小鼠的肠道抵抗力更强。因此,研究人员猜想定期接触病原体可能有益于微生物群发展最佳的抗菌功能。他们对SPF小鼠(无特定病原体动物)、移植野生小鼠菌群的无菌小鼠(wildR小鼠)和感染过假结核耶尔森氏菌减毒株(ΔyopM,可局部扩展并诱导肠道炎症,在感染后几天内可被完全清除)的SPF小鼠进行肺炎克雷伯菌(Kpn)感染,发现wildR小鼠和ΔyopM小鼠均比对照组SPF小鼠表现出了对Kpn的抵抗力增强,ΔyopM和wildR小鼠肠道菌群中δ-变形菌纲和β-变形菌纲显着增加。这表明,先前的肠道感染会增加微生物对后续感染的抵抗力。
之后,研究人员对ΔyopM和wildR小鼠菌群进行了宏基因组分析,发现这两组小鼠的宏基因组具有的共有功能中,有6个被注释为参与硫代谢和甲萘醌生物合成。而δ-变形菌纲的普遍特征是能够使用牛磺酸或硫酸盐等含硫化合物从厌氧呼吸中获取能量,肠道中牛磺酸的主要来源于胆汁酸。
基于此,研究人员评估了催化牛磺酸和硫酸盐的牛磺酸-丙酮酸氨基转移酶(tpa)和硫酸腺苷酸转移酶(sat)的活性,同时分析了各组小鼠感染后肠道中的代谢物和胆汁酸水平变化,发现tpa、牛磺酸以及胆汁酸的丰度在ΔyopM和wildR小鼠中均显着增加,这表明,致病菌感染会影响宿主的胆汁酸代谢,导致肠道牛磺酸持续增加,使能利用牛磺酸的δ-变形菌纲富集,造成定植抗性。牛磺酸升高会促进定植抗性这一猜想,也在经牛磺酸处理的小鼠粪便菌群移植后小鼠抵抗Kpn和鼠疫柠檬酸杆菌增强实验中得到了验证。
由于牛磺酸的代谢途径很广泛,研究人员还评估了牛磺酸对其他肠道微生物生态的影响,发现牛磺酸的补充和先前的感染都丰富了肠道微生物中具有代谢牛磺酸功能的菌群成员。
牛磺酸代谢的主要副产物是有毒气体硫化氢,在高浓度下,硫化氢可以抑制病原体生长依赖的有氧电子传输链中的末端酶细胞色素氧化酶的活性。研究人员猜测牛磺酸可增强微生物群中硫化物的产生,进而抑制病原体的需氧呼吸作用,起到定植抗性。这一猜想也经实验得到了验证,且发现使用硫化物螯合剂水杨酸铋处理小鼠后其肠道菌群释放的硫化物明显减少,粪肠球菌、大肠杆菌等有氧呼吸菌群扩大,微生物群的组成被扰乱,且对Kpn的抗性明显减弱,促进了病原体的入侵。
简而言之,该研究揭示了宿主感染非致死病原菌后,可以通过增加牛磺酸富集需氧呼吸肠道微生物群,增强其对随后感染的抵抗力这一机制。这也提醒了我们,在一定的正常微生物环境中成长,确实是有利于抵抗力的增强!(生物谷Bioon.com)

